

PCB為Printed Circuit Board的首字母簡稱,中文名稱為印制電路板,又稱印刷線路板,是重要的電子部件,是電子元器件的支撐體,是電子元器件電氣連接的載體。
由于它是采用電子印刷術制作的,故被稱為“印刷”電路板。其雛型是20世紀初利用“線路”(Circuit)概念的電話交換機系統,用金屬箔切割成線路導體,將之黏著于兩張石蠟紙中間制成。
到1936年,Dr Paul Eisner(保羅.愛斯勒)首先在收音機里采用了印刷電路板,真正發明了PCB的制作技術,也發表多項專利。而今天的加工工藝“圖形轉移技術(photoimage transfer) ,就是沿襲其發明而來的。
1943年,美國人多將該技術運用于軍用收音機,1948年,美國正式認可此發明可用于商業用途。自20世紀50年代中期起,印刷線路板才開始被廣泛運用。

從功能上看,PCB是為其它所有電子元器件的互相連通提供了一個組裝基地,從而組裝成一個具特定功能的模塊或產品,在電路中PCB起到了物理支撐和電氣連通的重要作用,被稱為電子產品之母。
以大家最熟悉的CPU為例,其實現功能需要通過PCB上提供的線路與內存等其他元器件連通。
PCB從單層發展到雙面、多層和撓性(柔性),并且仍舊保持著各自的發展趨勢。
由于電子產品小型化的發展大方向,也就要求PCB不斷地向高精度、高密度和高可靠性方向發展,不斷縮小體積、減少成本、提高性能,使得PCB行業仍然保持著強大的生命力。
綜和國內外對未來PCB生產制造技術發展動向的論述,未來行業將繼續向高密度,高精度,細孔徑,細導線,細間距,高可靠,多層化,高速傳輸,輕量,薄型方向發展,在生產上同時向提高生產率,降低成本,
減少污染,適應多品種、小批量生產方向發展。
PCB的結構類似于多層蛋糕,以最常見的單面和雙面PCB為例,主要由覆銅板CCL和其表面的保護性油墨、標識性文字構成。
然后根據電路設計圖,進行蝕刻等加工,將CCL中的銅箔加工成電路圖形,并且加工出通孔、焊盤、金手指等功能性結構。
目前A股市場主要的投資標的也集中在PCB生產和CCL生產兩個環節。

典型的硬板PCB加工流程如下:

PCB行業整體溫和增長,據Prismark統計,2017年全球PCB產業總產值預估達588.4億美元,同比增長8.6%。
根據Prismark預測,未來5年全球PCB市場將保持溫和增長,物聯網、汽車電子、工業4.0、云端服務器、存儲設備等將成為驅動PCB需求增長的新方向。

縱觀二十一世紀以來我國PCB行業的發展,整體波動趨勢與全球PCB行業波動趨勢基本相同。
受益于PCB行業產能不斷向我國轉移,加之通訊電子、消費電子、計算機、汽車電子、工業控制、醫療器械、國防及航空航天等下游領域強勁需求增長的刺激,近兩年我國PCB行業增速明顯高于全球PCB行業增速。
至2017年,我國PCB行業產值預估達到297.3億美元,同比增長9.6%。未來5年我國PCB行業增速將會明顯高于全球水平。

隨著全球電子信息產業從發達國家向中國轉移,中國已逐漸成為全球最大的電子產品生產基地。伴隨著電子信息產業鏈遷移,作為其基礎產業的PCB行業也隨之向中國大陸、東南亞等亞洲地區集中。
在2000年以前,全球PCB產值70%以上分布在美洲(主要是北美)、歐洲及日本等地區。如今,亞洲地區PCB產值已接近全球的90%,尤以中國和東南亞地區增長最快。
自2006年開始,中國超越日本成為全球第一大PCB生產國,PCB的產量和產值均居世界第一。
近年來,歐、美、日等主要經濟體對世界經濟增長的帶動作用明顯減弱,其PCB市場增長有限甚至出現萎縮,中國占全球PCB行業總產值的比例已由2008年的31.18%上升至2017年的50.53%,成為PCB全球第一大國。
中國有著健康穩定的內需市場和顯著的生產制造優勢,吸引了大量外資企業將生產重心向中國大陸轉移。PCB產品作為基礎電子元件,其產業多圍繞下游產業集中地區配套建設。
目前中國大陸約有一千五百家PCB企業,主要分布在珠三角、長三角和環渤海等電子行業集中度高、對基礎元件需求量大并具備良好運輸條件和水、電條件的區域。
目前中國PCB產業聚落情況如下:

就數量而言,目前全球有兩千余家PCB廠商,行業格局分散,小廠林立。與此同時,領先的PCB生產廠商“大型化、集中化”趨勢日趨明顯。據Prismark統計,全球前五大PCB廠商的市場份額從2006年的10.80%已增長到2017年的23.09%。
PCB行業企業“大型化、集中化”的發展趨勢,一方面是由本行業資金需求大、技術要求高及業內競爭激烈的特點所決定,另一方面也是受到下游終端產品更新換代加速、品牌集中度日益提高的影響。
以手機為例,電子產品更新換代加速,新技術、新材料、新設計的持續開發及快速轉化要求品牌廠商必須擁有強大的資金及技術研發實力,同時需要具備大規模組織生產及統一供應鏈管理的能力。
雄厚的廠商實力如華為與熱銷的優秀產品如P20、P30系列相互疊加,導致PCB下游行業的品牌集中度日益提高,大量中小手機品牌消失,華為市占率不斷提升,全球前六大手機品牌商市占率合計接近80%。
與之相適應,擁有領先的產品設計與研發實力、卓越的大批量供貨能力及良好產品質量保證的大型PCB廠商,才能不斷滿足大型手機品牌客戶對供應商技術研發、品質管控及大批量及時供貨的苛刻要求;而中小企業在此類競爭中則凸顯不足,導致其與大型PCB廠商的差距日益擴大。
因此,PCB行業的投資是一個典型的投資行業龍頭的價值投資機會,不需要費力發掘黑馬。
此外,PCB生產過程中難以避免的將產生廢水,包括銅蝕刻液,微蝕刻處理液、電鍍清洗液等,含有大量重金屬、有機物、氨氮等污染物,其排放受到政府嚴格管控;2016年持續至今的環保風暴,將大量缺少資金、環保處理能力有限的中小企業強制停工限產,同樣加速了行業集中度提升。
PCB行業與上下游行業之間的關系如下圖所示:

制作PCB的上游原材料主要為銅箔、銅球、覆銅板CCL、半固化片、油墨、干膜和金鹽等;在PCB空板原材料中,覆銅板CCL最為主要。
覆銅板CCL涉及到玻纖紗制造行業、玻纖布紡織行業、銅箔制造行業等。銅箔基板對PCB的成本和性能影響較大,規模大的PCB公司會與銅箔基板廠簽訂長期合同,減少原材料價格波動的影響。
總體來看,銅箔基板行業集中度高,企業規模相對較大,全球已經形成相對集中和穩定的供應格局。
PCB的下游應用領域較為廣泛,近年來下游行業更趨多元化,產品應用覆蓋通訊電子、消費電子、計算機、汽車電子、工業控制、醫療器械、國防及航空航天等各個領域。
當前,PCB主要應用于通訊(4G/5G等)、消費電子(手機等)及計算機(服務器/PC等)等領域,其需求占比接近70%。
隨著云計算、大數據、物聯網、移動互聯網、人工智能等新一代信息技術快速演進,PCB產品應用領域還將進一步擴大,市場空間廣闊。
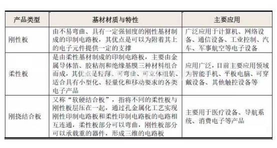
PCB產品品類眾多,可按基材材質、導電圖形層數、應用領域和終端產品等使用多種分類方法。
1)以基材材質柔軟性分類:

2)以電氣性能劃分,可以分為普通電路板、高頻電路板、高速電路板、HDI電路板、SLP電路板、封裝基板等;
3)根據層數,可以分為單面電路板、雙面電路板、多層電路板;
5G PCB電路板的主要材料可以分為兩類:
1.高頻電路板;
2.高速電路板。
高頻板主要用在天線及射頻前端,其CCL通常采用高頻材料(PTFE與碳氫)與FR-4混合壓合而成。
因為高頻材料相對FR-4材料質地更軟,導致混合加工一致性差、制作難度加大,價格和利潤率也就更高。而5G用的高速電路板很多都是高多層電路板,尤其是核心網的背板甚至高達20層以上(而一般PCB層數在4、6、8層),數據率提高同時要求基站體積縮小,線寬線距進一步細化,技術難度自然更高。
總的來說由于高頻高速材料處理難度高,會給公司帶來更高的收入和利潤。由于5G基站PCB電路板需要提前與基站建設采購,且部分基站已經在國外規模建設,5G高頻高速電路板對于上市公司收入利潤的拉動作用已經在相關上市公司的財報里有體現。

目前下游景氣度最好的PCB細分領域為,4G/5G基站天線用高頻多層電路板、4G/5G基站BBU用高速多層電路板、4G/5G核心網服務器用高速多層硬板、數據中心服務器用高速多層背板,簡單總結即為高頻高速多層硬板PCB。
未來自動駕駛時代汽車電子用的高頻電路板(毫米波雷達天線)、高速電路板(汽車內部數據通信)也會持續拉動高頻高速板需求。
此外,經歷4G后期長期低迷的手機消費電子有望在5G新周期迎來回暖,帶動手機用柔性板FPC需求景氣。

目前國內外經濟環境和市場環境不確定性加大,資金更加傾向于追求確定性向好行業的龍頭公司集中。加之PCB行業自身集中度不斷提升的發展方向,要把握PCB行業的投資機會一定要緊緊把握住行業優勢龍頭公司。

此外,PCB行業下游需求非常廣泛,往往出現此消彼長的現象,因此一定要選擇公司收入占比中,直接來自于通信基站、數據中心/核心網服務器等確定性高景氣方向的收入占比可觀的優勢公司,下表中可以看到,大量的PCB公司并沒有給通信基站等高景氣領域供貨,因此也無法分享上漲行情。

最后,還需要考慮通信基站行業的競爭格局,華為強勢地位持續,基站市場全球第一,5G技術領先競爭對手2-3年,為此需要優選為華為批量供貨的公司。