2021-08-27
HDI板(英文高密度互連板)是微盲孔技術中具有高布線密度的電路板。 HDI板分為內層電路和外層電路,各層電路的內部連接是通過鉆孔和金屬化的方法實現的。高密度互連板是采用微盲埋孔技術的線路分布密度較高的電路板。 HDI板有內層電路和外層電路,...
2021-08-26
1、PCB線路板表面處理:OSP、噴錫、無鉛噴錫、沉金、沉錫、沉銀、鍍硬金、全板鍍金、金手指、鎳鈀金 OSP:成本較低、可焊性好、儲存條件苛刻、時間短,環保工藝,焊接好,平整。噴錫:噴錫板一般為多層線路板(4-46層)高精度PCB模型,已被...
2021-07-31
高頻板是一種特殊覆銅板,具有高頻微波基材,也叫做高頻微波印制板,進一步加工可以制造成高頻PCB板。使用羅杰斯高頻材料制作成為羅杰斯PCB板,在通訊基站和天線航空方面廣泛應用,需求高漲,市場前景看好。作為全球領先的特種板材供應商,羅杰斯板在全...
覆銅板是電子工業的基礎材料,是加工制造印制電路板的主要材料。在國家加快發展電子元器件和5G產業的背景下,我國覆銅板產業迅速發展,覆銅板的技術水平也從中低端逐漸向高端發展,在技術發展中,高頻高速成為覆銅板研發的主流方向。原理:工藝和原材料決定...
隨著電子技術的越來越發達。電子產品的生產對材料的要求也越來越多,比如高頻材料。以羅杰斯為例,羅杰斯PCB板材料是ROGERS公司生產的一種高頻板材型號,不同于常規的PCB用板材環氧樹脂,它中間沒有玻纖是以陶瓷基高頻材料。當電路工作頻率在50...
2021-07-30
多層 PCB線路板設計時,首先要根據電路的大小、線路板的尺寸以及 EMC的要求,確定所采用的線路板結構,即要選擇4層、6層或多層線路板。定層數量后,再確定內電層的放置位置,以及如何將各種信號分布到各層。這個問題涉及到多層 PCB...
汽車電子的普及將促使汽車PCB(印刷電路板)量價齊升。近年汽車電氣化、電子化趨勢明顯,而PCB在汽車電子系統中幾乎無處不在。新能源車的PCB用量接近傳統燃油車的4倍,單車PCB價格超過1,200元。目前新能源車專用的車載充電機、DC-DC轉...
2021-07-29
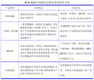
PCB線路板產品種類眾多,存在多種不同的分類方式,目前比較通用的方法是根據基材材質、導電圖形層數、下游應用行業或產品等幾個方面進行劃分。 (1)根據基材材質分類 根據基材材質的柔軟性特征,PCB可分為剛性PC...
中國高精密pcb線路板生產廠家哪家強? NCP140非常適合電池供電的應用,因為它具有非常低的靜態電流,在禁用模式下幾乎為零電流。該器件具有或不具有輸出電容器,并且可以最小化占位面積和BOM。XDFN4軟件包經過優化,適用于空間受限的應...
新一代便攜式電子設備的微微型化、智能和智能化系統規定,促使高密度組裝板(High-DensityAssemblyPCB)及高密度互連(HDI)多層電路板運用日漸普遍。傳統式的壓層pcb電路板生產制造工藝,早已不可以融入超微粒間隔元器件的運用...