2021-07-19
BGA封裝載板BGA技術(Ball Grid Array Package)即球柵陣列封裝技術。BGA封裝的I/O端子以圓形或柱狀焊點按陣列形式分布在封裝下面,BGA技術的優點是I/O引腳數雖然增加了,但引腳間距并沒有減小反而增加了,...
2021-07-14
本實用新型涉及一種封裝基板的結構,屬于半導體封裝技術領域。背景技術:電子產品日益小型化、輕便化、多功能、低功耗及低成本發展趨勢,2D(二維)封裝技術已經無法滿足要求,部分產品已經開始向2.5D或3D封裝方向發展。而在2.5D或3D封裝結構中...
針對芯片socket的定制,有幾點我們需要了解。1、socket的用途:首先我們需要了解,socket的使用用途:測試、老化還是燒錄?2、需要提供的資料以及測試參數:芯片規格書A:必須包括以下參數:管腳間距、芯片尺寸、厚度等;B:測試的參數...
2021-07-07
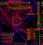
這個板子,從原理圖到PCB板,總共畫了6天,接近一個星期!雖然說各種麻煩,但總算學到了一些新知識。謹記以備后查。針對認為合適而使用BGA封裝及引腳數目十分可觀的芯片,需求提早計劃走線,最好是經過走線將芯片內的焊盤鏈接至芯片外,以易于下一步的...
2021-07-06
編者注:前一陣子,有一位研討生拿著一款FR4加工的“接收天線”要測77GHz指標。在加工測試高頻PCB板,高頻接收天線時,常常會有剛開始學者,由于選了錯誤的高頻PCB造成產品最后結果還不如人意。今日就來簡單聊聊,PCB高頻板料有哪一些?怎么...
2021-06-17
IC測試是保證產品良率和出產制導致本扼制的關緊環節,在芯片出產過程中施展著意要效用,測試的主重要的條目的是保障芯片在卑劣背景下絕對成功實現預設規格書規定的功能和性能指標,每個測試都萌生一系列的測試數值,測試手續一般由一系列的測試項目組成。從...
半導體業務再下一城,外延進兵IC測試板領域。企業今天公告擬以不超過2300萬美圓從各處買進納斯達克上市企業Xcerra集團的半導體測試板有關資產及業務,主要涵蓋硅晶圓測試及芯片封裝測試中運用的測試板預設、出產、貼裝、銷行及服務。
2021-05-26
1.安規距離要求部分安全距離包括電氣間隙(空間距離),爬電距離(沿面距離)和絕緣穿透距離。 1、電氣間隙:兩相鄰導體或一個導體與相鄰電機殼表面的沿空氣測量的最短距離。 2、爬電距離:兩相鄰導體或一個導體與相鄰電機殼表面的沿絕絕緣...
隨著電子技術快速發展,以及無線通信技術在各領域的廣泛應用,高頻、高速、高密度已逐步成為現代電子產品的顯著發展趨勢之一。信號傳輸高頻化和高速數字化,迫使PCB走向微小孔與埋/盲孔化、導線精細化、介質層均勻薄型化,高頻高速高密度多層PCB設...
我們說做就是把設計好的原理圖變成一塊實實在在的PCB電路板,請別小看這一過程,有很多原理上行得通的東西在工程中卻難以實現,或是別人能實現的東西另一些人卻實現不了,因此說做好一塊板不難,但要做一塊好PCB線路板卻不是一件容易的事情。微電子領域...